Suite a une mise a jour critique, les forums sont en lecture seule. Les discussions continuent sur les reseaux sociaux. Vous etes invites et vous pouvez nous rejoindre sur

Facebook : Debats sur les groupes suivants : Sciences, Suivi Solaire, et MeteoNet

Les ondes planétaires.

L'étude du climat passe par l'analyse des oscillations comme la NAO (Oscillation Nord Atlantique), l'AO (Oscillation Arctique), la QBO (quasi-biennial oscillation), la PNA (Pacifique Nord-Americain), la MJO (Oscillation de Madden-Julian). Ici le forum de ces indices mais également le suivi de la température des couches de l'atmosphère.

Modérateur :williams

Répondre
Wilfried
Membre VIP
Membre VIP
Messages :1155
Enregistré le :15 août 2014, 15:53
Localisation :Mezel (63)
Re: Les ondes planétaires.

Message par Wilfried » 25 mai 2015, 02:07

Article intéressant de la part de TDF concernant l'impact de ses phénomènes d'onde planetaire sur les océans et même sur le climat

http://www.laterredufutur.com/accueil/5 ... -mesurees/
[img]http://www.laterredufutur.com/photos/medals/globe.gif[/img]

Avatar du membre
cartesien66
Administrateur
Administrateur
Messages :16599
Enregistré le :26 nov. 2011, 11:53
Localisation :Contreforts du Canigou

Re: Les ondes planétaires.

Message par cartesien66 » 25 mai 2015, 17:40

It doesn’t matter how beautiful your theory is, it doesn’t matter how smart you are. If it doesn’t agree with experiment, it’s wrong.
Richard P. Feynman

Image

Avatar du membre
nanuq
V.I.P.
V.I.P.
Messages :2153
Enregistré le :07 déc. 2014, 11:42

Re: Les ondes planétaires.

Message par nanuq » 26 mai 2015, 00:44

:aille: Quelle force!... :mdr1: Je cherchais depuis un petit moment sur les orbites des sondes spatial...en espérant trouver une info sur le sujet, c'est fait!
cartesien66 a écrit : Tout ce que je peux constater , éros sera d'accord avec moi , c'est que la rotation solaire face a la terre semble " calmer " l'activité éruptive ..
Je reprend ce qui est dit dans différents liens: (La résonance)
https://tallbloke.wordpress.com/2015/05 ... ury-model/

Ian Wilson:
Nous savons que les plus fortes forces de marée planétaires agissant sur ​​l'orbite lunaire proviennent
les planètes Vénus, Mars et Jupiter, dans l'ordre de la taille de leurs marée respectifs
influences.(C'est en partie ce que je cherche pour l'atlantique et les épisode cévenole 2014)

L'anélasticité finirait par amortir l'oscillation Chandler.Elle est excitée par:
les variations saisonnières et la densité de l'atmosphère ( certaines oscillations des océans)
les variations saisonnières de la distribution de la glace (Arctique- Antarctique(vortex polaire, ozone etc..) selon la saison, l'inclinaison de la terre et le barycentre)
les variations saisonnières de la végétation
variation du courent jet
variations de convection dans le noyau de la Terre
tremblements de terre: la redistribution rapide de masse à travers un plan de faille (Champ magnétique terrestre et ionosphère + cartes de gravité)
Pour l'oscillation de Chandler:
http://translate.google.com/translate?h ... ler_wobble

Navigation céleste: encore utilisé par des missiles nucléaires Trident US (suiveur stellaire) (à partir de 1999-2000) voir image.( ce que je crois voir dans l'indice PHI ( IFM))
Juste en-dessous, l'oscillation terrestre ou Chandler oscillation.
Merci Cartésien. Je monte d'une marche, mais je ne vois toujours pas le bout! :happy1:
Fichiers joints
9.jpg
ycxy.jpg
ycxy.jpg (55.04Kio)Vu 9657 fois
Image

Avatar du membre
nanuq
V.I.P.
V.I.P.
Messages :2153
Enregistré le :07 déc. 2014, 11:42

Re: Les ondes planétaires.

Message par nanuq » 26 mai 2015, 09:17

Je ne suis qu'au tout début mais, peut être, nous pourrions savoir l'intensité, par exemple, de l'Enso!!
Ou, je site:
Aux alentours de 2040-2050, nous serons dans un nouveau minimum solaire majeure. Il est à prévoir que nous pourrions avoir un nouveau «petit âge glaciaire» sur l'Arctique et l'ouest de l'Europe.Le minimum solaire passé étaient liés à une accélération générale de la vitesse de rotation de la Terre. Ceci a affecté les courants de surface et la propagation vers le sud de l'eau de l'Arctique dans l'Atlantique Nord causant le petit âge de glace sur l'Europe du nord et l'Arctique
En 1984, je me suis lancé la théorie que le moment angulaire pourrait être transféré et-vient entre la Terre solide et l'hydrosphère; affectant principalement la circulation de surface des principaux courants océaniques, et surtout le Gulf Stream et Kuro Siwo actuel qui apportent des masses d'eau océaniques de faible à hautes latitudes (Mörner, 1984a, 1984b). Cela a été suivi d'une série de documents (Mörner, par exemple 1988, 1995, 1996a, 1996b). Je compris alors que le vent solaire peut affecter la rotation du système TERRESTRE ENTIER (Mörner, 1996b, 1999). Les minima solaires ont été trouvés qui correspondent aux périodes de accélération de la vitesse de rotation de la Terre (Mörner, 2010)
http://www.eike-klima-energie.eu/upload ... er_534.pdf

Le lien de La tribune de Tallbloke.
https://translate.google.fr/translate?s ... edit-text=
Il faut également noter que le (racine carrée de 179,7) divisé par 2 est égal à la racine carrée de 44,77 = 6,685

6,685 x Phi = 10,81, qui est la période de «dynamo» solaire également dérivé de l'harmonique des périodes Jupiter et Saturne liés..
https://tallbloke.wordpress.com/2013/03 ... er-wobble/ (il faut lire les commentaire du 5 mars 2013 tallbloke)
http://translate.google.com/translate?h ... -wobble%2F
C'est super motivant.. MERCI CARTESIEN :coeur: :flowers:
Reste à trouver un programme pour mieux étudier tout ça..
Fichiers joints
10.jpg
Image

Wilfried
Membre VIP
Membre VIP
Messages :1155
Enregistré le :15 août 2014, 15:53
Localisation :Mezel (63)

Re: Les ondes planétaires.

Message par Wilfried » 26 mai 2015, 23:58

Je commence a m'intéresser également aux ondes planétaire, auriez vous des sites internet a me conseiller pour en apprendre plus sur ces ondes planétaire justement s'il vous plait, merci pour votre aide ;-)
[img]http://www.laterredufutur.com/photos/medals/globe.gif[/img]

Avatar du membre
cartesien66
Administrateur
Administrateur
Messages :16599
Enregistré le :26 nov. 2011, 11:53
Localisation :Contreforts du Canigou

Re: Les ondes planétaires.

Message par cartesien66 » 27 mai 2015, 04:09

Wilfried a écrit :Je commence a m'intéresser également aux ondes planétaire, auriez vous des sites internet a me conseiller pour en apprendre plus sur ces ondes planétaire justement s'il vous plait, merci pour votre aide ;-)
Dans les archives de TDF , je suppose qu'il doit y avoir des articles , ensuite pour dégrossir le sujet il y a le site de Williams et enfin il y a les liens que j'ai donnés a nanuq ( en anglais et très techniques ) . J'imagine qu'il y en a d'autres mais tu as là une base déjà solide d'infos pour avancer .
It doesn’t matter how beautiful your theory is, it doesn’t matter how smart you are. If it doesn’t agree with experiment, it’s wrong.
Richard P. Feynman

Image

Avatar du membre
nanuq
V.I.P.
V.I.P.
Messages :2153
Enregistré le :07 déc. 2014, 11:42

Re: Les ondes planétaires.

Message par nanuq » 27 mai 2015, 07:23

Tout ce que je sais et tout ce que j'ai trouvé se trouve sur le forum. Après, c'est beaucoup une question d'imagination car il n'existe aucun appareil pour mesurer ces ondes. Pour les spectrogrammes, le seul que j'ai trouvé n'est pas très représentatif ( pollution par les fréquence humaine...) , le lien est dans un des posts.
Image

Avatar du membre
nanuq
V.I.P.
V.I.P.
Messages :2153
Enregistré le :07 déc. 2014, 11:42

Re: Les ondes planétaires.

Message par nanuq » 28 mai 2015, 23:59

Wilfried a écrit :Je commence a m'intéresser également aux ondes planétaire, auriez vous des sites internet a me conseiller pour en apprendre plus sur ces ondes planétaire justement s'il vous plait, merci pour votre aide ;-)
Il y a bien un site..viewtopic.php?f=166&t=2061&p=64913#p64913 ;-) :mdr1:
Petit aperçu du délire dans lequel j' ai laisser pas mal de neurones!!
Commençons par la résonance.(mouvement harmonique simple) Il faut voir au niveau des planètes et dans le vide. (C'est tout ce que j'ai trouvé d'assez explicatif)
L' électro-magnétisme. (le moment de la pièce en argent est la bougie est pas mal) En musique.. :o
Les ondes, c'est quoi? (un peu compliqué)
http://web.archive.org/web/201107110956 ... matter.htm
http://translate.google.com/translate?h ... matter.htm
La résonance (fréquence) et masse.
les fractales..
Un lien pour comprendre les positions des planètes:https://www.fourmilab.ch/cgi-bin/Solar/action?sys=-Si
Ce qu'est une opposition:
Des liens en plus de ceux des post précédents:
https://landscheidt.wordpress.com/
http://translate.google.com/translate?h ... er-dies%2F
http://www.landscheidt.info/?q=node/226
http://www.astroariana.com/Les-Aspects- ... leurs.html
:gene: Ce n'est que le début!! :(
Sinon, la belle Lisa Pathfinder devrait décoller en 2034.. :(
Fichiers joints
xxxx.jpg
Image

Avatar du membre
nanuq
V.I.P.
V.I.P.
Messages :2153
Enregistré le :07 déc. 2014, 11:42

Re: Les ondes planétaires.

Message par nanuq » 29 mai 2015, 09:48

Pour mieux comprendre ce que j'essaye d'expliquer, pourquoi les fractales? (image goutte d'eau est champ magnétique terrestre). On retrouve les fractales dans les ondes. Exemple, ondes de rossby, les anticyclones, les tremblements de terre, les ondes d'un pulsar...etc.
Il faut comprendre L'effet Doppler(http://translate.google.com/translate?h ... er-dies%2F ) Ondes transitoires ou qui se déplacent.
Il faut ajouter des harmoniques: (exemple avec deux images du tableau et cycles solaires) On comprend mieux les différentes harmoniques!
Pour l'exemple, les vagues de l'océan. Pourquoi une vague arrive plus forte que les autres sur la plage?
Imaginer la même chose dans le système solaire...
La vidéo du post précédent sur les fréquences est aussi représentative car elle fait partie des harmoniques. Les vagues on différentes fréquences (petites et grandes) rentre en harmonique et nous donne une résonance qui créer une vague plus grande qui déferle sur le sable.
Si l'on regarde les tableau du cycle solaire, on peut les voir.(Il faut comprendre que ce sont des ondes basse fréquence est qu'elles mettent beaucoup de temps à se déplacer( un exemple, le satellite new horizons qui mesure le champ FMI( CME, vent solaire etc)). Puis, elles agissent sur le soleil en émettant une résonance à l'intérieur, la gravité ou en le balançant..)
Exemple sur l'image du post en dessus, oscillation de Chadler avec la déformation de l'orbite du missile.
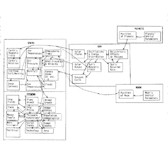
L'importance du travail de Cartésien est que, peut être, en prenant un indice (exemple AP, PHI ect..?) et le positionnement des planètes dans le système solaire, l'orbite de la lune, etc, etc.. il serait possible de mieux comprendre les différentes oscillation de notre planète (météo, pourquoi le jet stream.... )PEUT ETRE!!
L'observation sera primordiale! La terre du futur suit l'activité volcanique, les séismes, l'activité solaire, les typhons, SST, banquises etc.. :hello:
Fichiers joints
x.jpg
Fractales et harmoniques.
x1.jpg
x2.jpg
x3.jpg
Cycles et harmoniques.
Image

Wilfried
Membre VIP
Membre VIP
Messages :1155
Enregistré le :15 août 2014, 15:53
Localisation :Mezel (63)

Re: Les ondes planétaires.

Message par Wilfried » 30 mai 2015, 23:35

Ok bon je pense que cela va prendre un bon moment avant que je comprenne plus de choses qu'actuellement sur les ondes planétaires, souhaitez moi bon courage :mdr2:
[img]http://www.laterredufutur.com/photos/medals/globe.gif[/img]

Répondre

Retourner vers « Atmosphère : Evolution des oscillations atmosphériques »